Sulav Jung Hamal - Blog - 2026/03/12

Walk into any small retail store, especially a neighborhood liquor shop, and you’ll see something fascinating. Behind the counter sits a modern POS system, barcode scanners, payment terminals connected to the internet, and maybe even cloud-based accounting software. Technology has advanced dramatically in the past few decades.
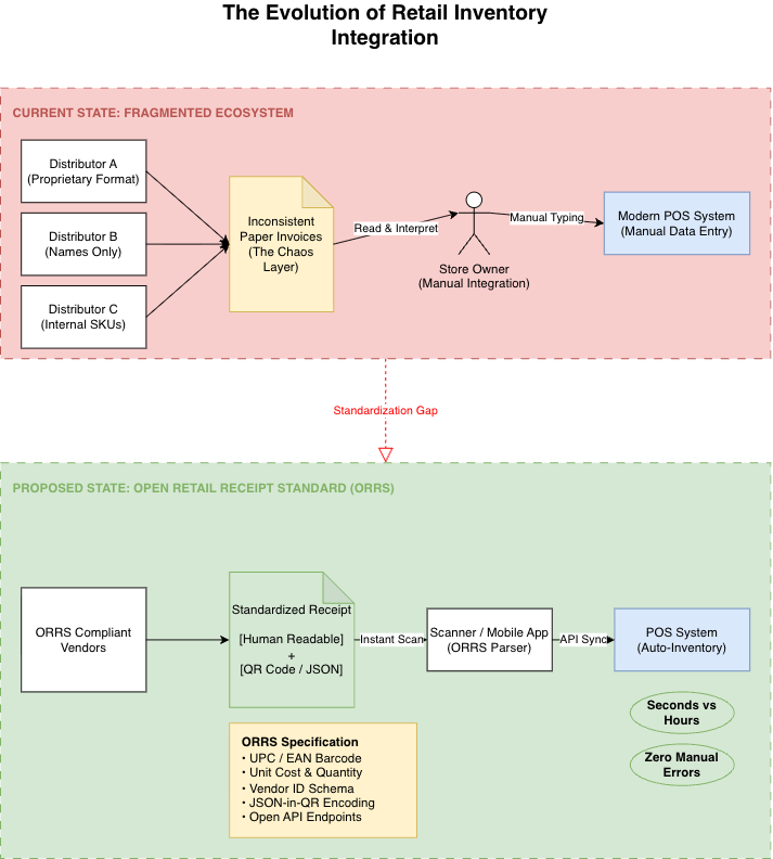
And yet, one surprisingly basic problem remains unsolved: receipts. Not the customer receipts printed at checkout, but the receipts and invoices stores receive from distributors and vendors. Despite all the technological progress surrounding retail systems, there is no universal standard for how these receipts should be printed or structured. Every distributor prints them differently. Every supplier has their own format. Every invoice looks like it came from a different universe.
For small shops trying to track inventory, this creates an enormous problem.
Technology thrives on standards. The internet itself exists because of them. Protocols like Internet Protocol (IP), Transmission Control Protocol (TCP), and Hypertext Transfer Protocol (HTTP) allow billions of devices to communicate reliably.
In computing, standards allow different systems to work together:
These standards create ecosystems where thousands of companies can build tools that work together.
But when it comes to receipts and invoices for inventory, the ecosystem collapses into chaos.
Imagine running a small liquor store. Every week, distributors deliver products: beer, wine, liquor, soft drinks, and snacks. Each delivery comes with a printed invoice showing what was purchased. That invoice is technically the most important document for inventory tracking.
But there’s a problem. Each distributor prints the information differently:
For a store owner trying to update inventory, this means manual work:
For stores receiving dozens or hundreds of products weekly, this becomes incredibly inefficient and frustrating.
Ironically, the tools needed to solve this problem already exist. We already have:
Barcode scanners can instantly capture product identifiers. Software can update inventory automatically. APIs can sync data across systems in seconds.
But because receipt formats are inconsistent, scanners cannot reliably extract structured data from them. The result: humans become the integration layer.
What small retail businesses truly need is an open standard for vendor receipts. Imagine a receipt format designed specifically for machines as well as humans.
Each receipt could include:
Standardized Fields
Machine-Readable Layer
At the bottom (or side) of the receipt, a standardized QR or barcode could encode structured data, for example:
{
"vendor_id": "XYZ_DISTRIBUTORS",
"invoice_id": "INV-83921",
"items": [
{"upc": "012345678905", "qty": 12, "cost": 14.50},
{"upc": "023456789012", "qty": 6, "cost": 21.00}
]
}
A scanner connected to inventory software could instantly:
The entire process would take seconds instead of hours.
Large distributors often use proprietary software systems that were built decades ago. These systems prioritize accounting and logistics rather than interoperability.
Unlike the creation of the UPC barcode standard, which required industry-wide agreement, no organization has pushed a standard for vendor receipts.
Large chains like Walmart can force vendors to adopt standards. Small shops cannot.
The most realistic path forward may be an open-source standard. Imagine a project called something like Open Retail Receipt Standard (ORRS).
It would include:
Open-source libraries could allow:
Even a simple standard adopted by a few software vendors could dramatically improve operations for thousands of small stores.
Running a small liquor shop while studying computer science exposes a strange contradiction. We live in an era of artificial intelligence, distributed systems, and global cloud infrastructure.
Yet many small businesses still manage inventory like it’s 1985.
The problem isn’t lack of technology. The problem is lack of coordination. The same principles that made the internet possible—open protocols, shared standards, and interoperable systems—could easily solve this challenge.
All it would take is the will to build it. Perhaps the next innovation in retail infrastructure won’t come from a giant corporation. It might come from a frustrated developer standing behind the counter of a small shop, looking at yet another poorly formatted receipt, and deciding that the world deserves something better.
Explore & Blog
Thoughts, experiments, and insights from my journey building products and exploring technology.
Computer Science
Sulav Jung Hamal — 2024/08/20